首页
机构介绍
机构简介
组织架构
机构章程
理事会名单
证书资质
公益项目
合作交流
健康教育
公益调研
患者教育
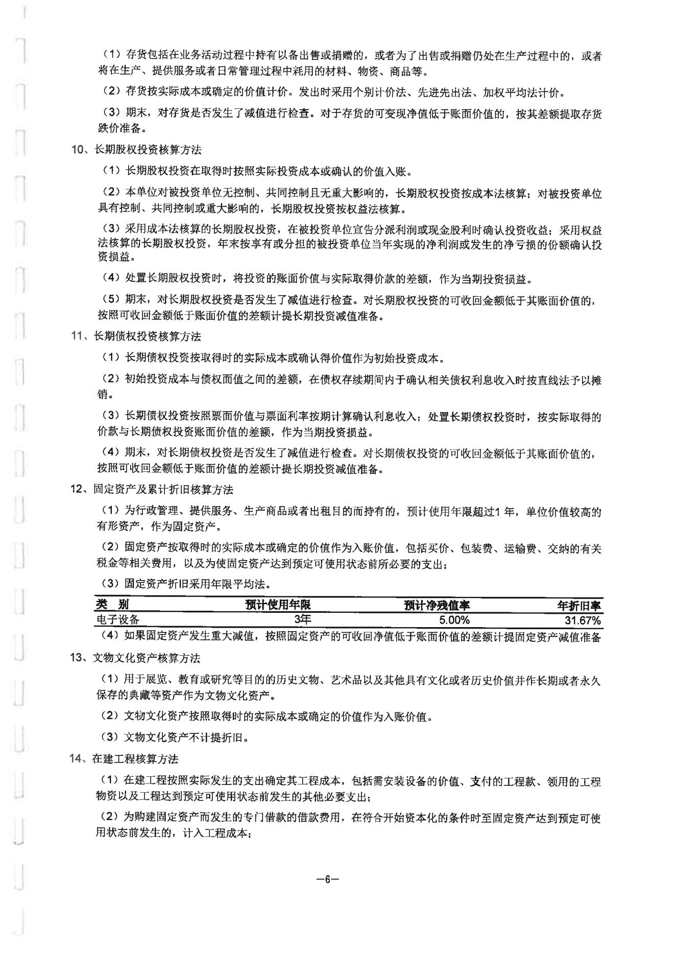
患者援助
社区服务
政策法规
党建工作
党建活动
党建规章
内部党建制度
新闻动态
机构新闻
通知公告
信息公开
年审报告
年检报告
管理制度
加入我们
联系方式
申请志愿者
年审报告
年检报告
管理制度
您的位置:
首页
>
信息公开
>
年审报告
2020年度审计报告
浏览量:7116
分享到:
上一篇:
2021年度审计报告
下一篇:
2019年度审计报告